当前位置:首页>>招生简章

2022年9月国民大学本科新生简章

发布日期:2022-03-18 14:12:38 文章来源:熊猫留学 文章原创作者:韩国留学 浏览次数:239

2022年9月国民大学本科新生简章

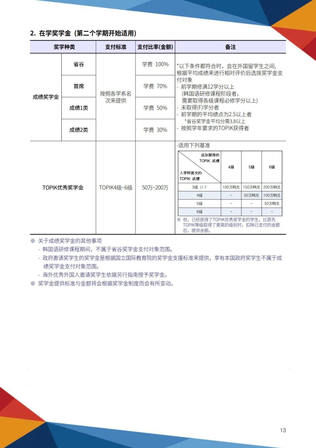
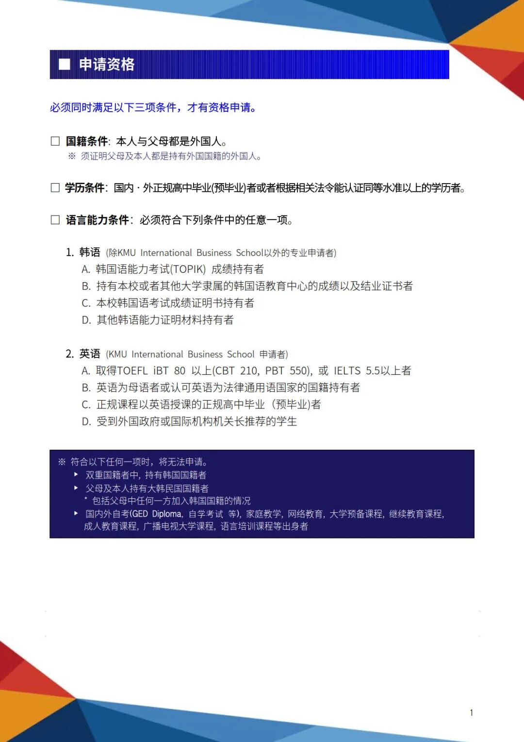
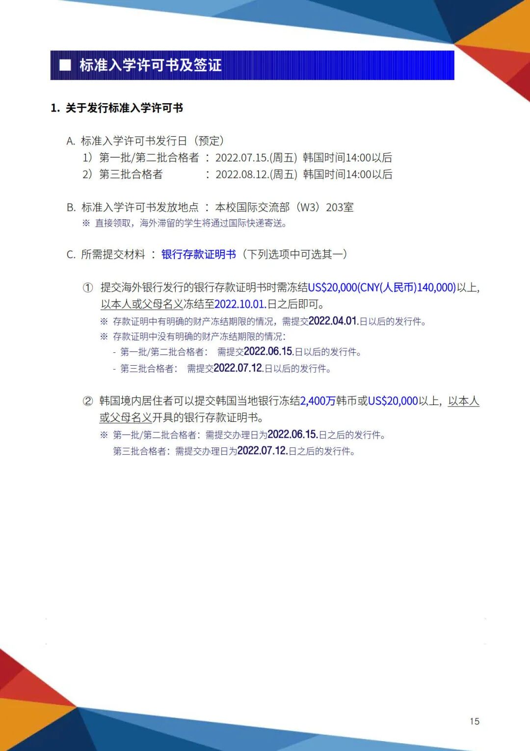
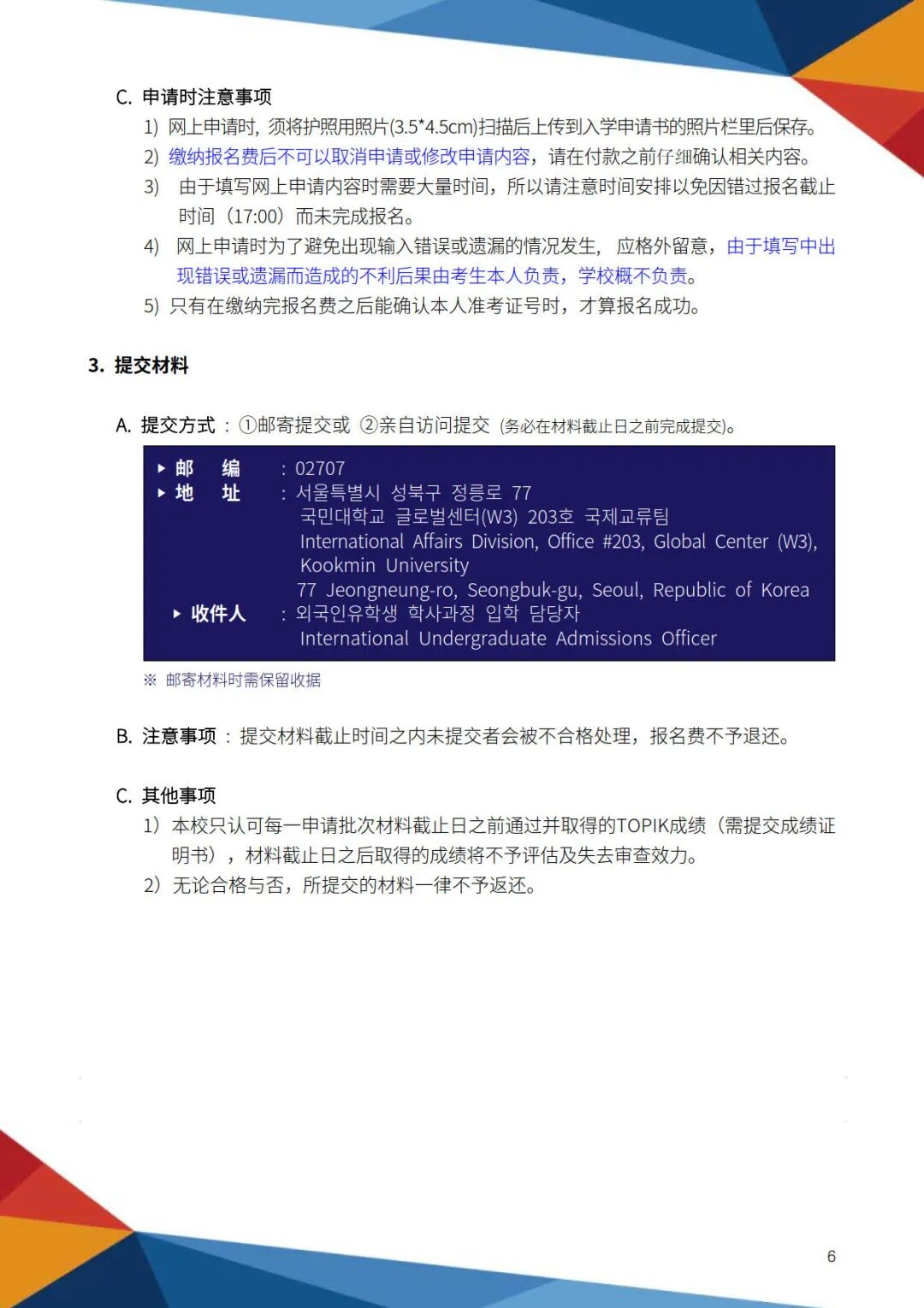
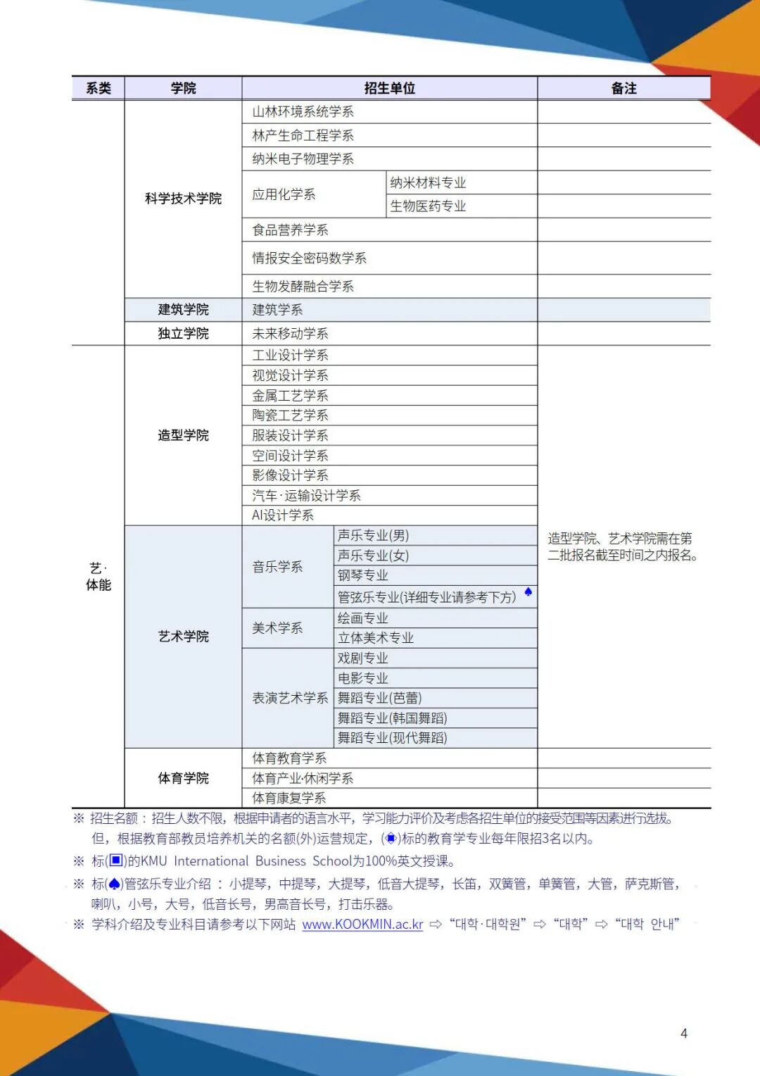
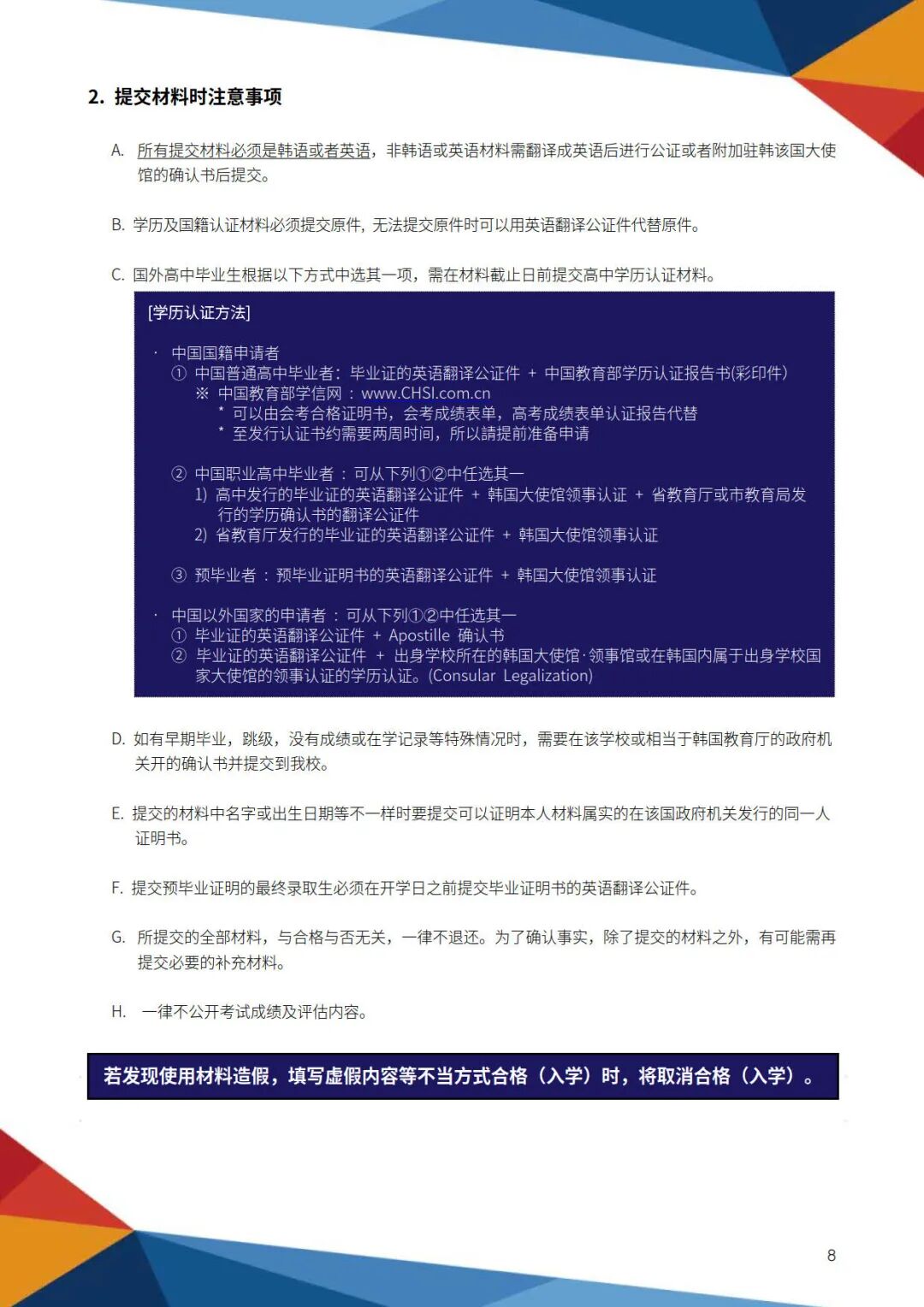
图片

图片

图片

图片

图片

图片

图片

图片

图片

图片

图片

图片

图片

图片

图片

图片

图片

图片

图片

图片



特别声明:本文是由熊猫留学独家整理发布,如若转载,请注明出处:http://www.xmlxkr.com/zsjz/2304.html

标签: 最新招生简章,大学本科招生简章,大学本科招生条件

日本留学.png

韩语学习.png